Uploading Images
Members of the Department can attach an image to a publication by clicking on the title of the publication in the listing below. Please note: all images attached to a publication will be visible on Department websites (including some research group sites, and the Department website)
Tips on using this search form
- All search terms are case-insensitive
- If you specify more than one search option (e.g. you search for both "Authors" and "Paper title") then the publications returned will be those that match all of your search terms
- To reset the search form, click here
- Currently displaying 7081 - 7100 of 29845 publications
T Yoshida, DC Izuogu, H-T Zhang, G Cosquer, H Abe, W Wernsdorfer, BK Breedlove, M Yamashita – Dalton Trans (2018)
48,
7144
(DOI: 10.1039/c8dt03338b)

V Beránek, JCW Willis, JW Chin – Biochemistry (2018)
58,
387
(DOI: 10.1021/acs.biochem.8b00808)

Z Wang, M Li, C Ruan, C Liu, C Zhang, C Xu, K Edström, M Strømme, L Nyholm – Journal of Physical Chemistry C (2018)
122,
23352
(DOI: 10.1021/acs.jpcc.8b07481)

JR Espinosa, C Vega, E Sanz – Journal of Physical Chemistry C (2018)
122,
22892
(DOI: 10.1021/acs.jpcc.8b04788)
FC Mocanu, K Konstantinou, TH Lee, N Bernstein, V Deringer, G Csanyi, S Elliott – The Journal of Physical Chemistry B (2018)
122,
8998
(DOI: 10.1021/acs.jpcb.8b06476)

LKS von Krbek, DA Roberts, BS Pilgrim, CA Schalley, JR Nitschke – Angewandte Chemie International Edition (2018)
57,
14121
(DOI: 10.1002/anie.201808534)
TK Dickens, RB Mallion – J Phys Chem A (2018)
122,
7666
(DOI: 10.1021/acs.jpca.8b06862)

B Herdy, C Mayer, D Varshney, G Marsico, P Murat, C Taylor, C D'Santos, D Tannahill, S Balasubramanian – Nucleic acids research (2018)
46,
11592
(DOI: 10.1093/nar/gky861)
E Frotscher, G Krainer, A Hartmann, M Schlierf, S Keller – ACS Omega (2018)
3,
12026
(DOI: 10.1021/acsomega.8b01609)
PC Okonkwo, MH Sliem, MH Sk, RA Shakoor, AMA Mohamed, AM Abdullah, R Kahraman – Coatings (2018)
8,
343
(DOI: 10.3390/COATINGS8100343)

DG Congrave, AS Batsanov, M Du, Y Liu, D Zhu, MR Bryce – Inorganic chemistry (2018)
57,
12836

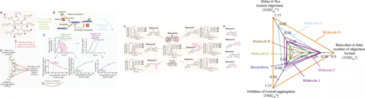
S Chia, J Habchi, TCT Michaels, SIA Cohen, S Linse, CM Dobson, TPJ Knowles, M Vendruscolo – Proceedings of the National Academy of Sciences of the United States of America (2018)
115,
10245
(DOI: 10.1073/pnas.1807884115)

D Olds, RA Mills, MT McDonnell, J Liu, JR Kim, MT Dunstan, MW Gaultois, SM Everett, MG Tucker, K Page – The Review of scientific instruments (2018)
89,
092906
(DOI: 10.1063/1.5033464)
H Yang, L Sun, Z Wang, W Li, G Liu, Y Tang – J Chem Inf Model (2018)
58,
2051
(DOI: 10.1021/acs.jcim.8b00532)
D Núñez-Villanueva, MA Jinks, J Gómez Magenti, CA Hunter – Chemical Communications (2018)
54,
10874
(DOI: 10.1039/c8cc04742a)

I Cortés-Ciriano, NC Firth, A Bender, O Watson – Journal of chemical information and modeling (2018)
58,
2000
(DOI: 10.1021/acs.jcim.8b00376)
FS Ruggeri, J Charmet, T Kartanas, Q Peter, S Chia, J Habchi, CM Dobson, M Vendruscolo, TPJ Knowles – Nature Communications (2018)
9,
3890
(DOI: 10.1038/s41467-018-06345-4)

KA Giblin, SJ Hughes, H Boyd, P Hansson, A Bender – Journal of Chemical Information and Modeling (2018)
58,
1870
(DOI: 10.1021/acs.jcim.8b00400)
M Baumdick, M Gelléri, C Uttamapinant, V Beránek, JW Chin, PIH Bastiaens – Nature Communications (2018)
9,
3847
(DOI: 10.1038/s41467-018-06299-7)

SP Niblett, VK de Souza, RL Jack, DJ Wales – The Journal of chemical physics (2018)
149,
114503
(DOI: 10.1063/1.5042140)
- <
- 355 of 1493