Uploading Images
Members of the Department can attach an image to a publication by clicking on the title of the publication in the listing below. Please note: all images attached to a publication will be visible on Department websites (including some research group sites, and the Department website)
Tips on using this search form
- All search terms are case-insensitive
- If you specify more than one search option (e.g. you search for both "Authors" and "Paper title") then the publications returned will be those that match all of your search terms
- To reset the search form, click here
- Currently displaying 3401 - 3420 of 29819 publications
M Turano, M Walker, F Grillo, C Gattinoni, J Edmondson, O Adesida, G Hunt, P Kirkman, NV Richardson, CJ Baddeley, A Michaelides, G Costantini – Applied Surface Science (2021)
570,
151206
(DOI: 10.1016/j.apsusc.2021.151206)
H Wen, H Shen, Y Ou, H Shao, M Li, J Zhang, Z Zhang, Z Yu – Sensors and Actuators B Chemical (2021)
355,
131302
(DOI: 10.1016/j.snb.2021.131302)
C Bravin, V Amendola – ACS Applied Nano Materials (2021)
5,
578
(DOI: 10.1021/acsanm.1c03380)

P Pietzonka, J Guioth, RL Jack – Phys Rev E (2021)
104,
064137
(DOI: 10.1103/physreve.104.064137)

W Fang, KM Meyer Auf der Heide, C Zaum, A Michaelides, K Morgenstern – Nano Letters (2021)
22,
340
(DOI: 10.1021/acs.nanolett.1c03894)

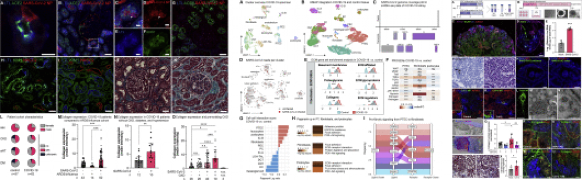
J Jansen, KC Reimer, JS Nagai, FS Varghese, GJ Overheul, M de Beer, R Roverts, D Daviran, LAS Fermin, B Willemsen, M Beukenboom, S Djudjaj, S von Stillfried, LE van Eijk, M Mastik, M Bulthuis, WD Dunnen, H van Goor, J-L Hillebrands, SH Triana, T Alexandrov, M-C Timm, BT van den Berge, M van den Broek, Q Nlandu, J Heijnert, EMJ Bindels, RM Hoogenboezem, F Mooren, C Kuppe, P Miesen, K Grünberg, T Ijzermans, EJ Steenbergen, J Czogalla, MF Schreuder, N Sommerdijk, A Akiva, P Boor, VG Puelles, J Floege, TB Huber, COVID Moonshot consortium, RP van Rij, IG Costa, RK Schneider, B Smeets, R Kramann – Cell stem cell (2021)
29,
217
(DOI: 10.1016/j.stem.2021.12.010)

J Bonet-Aleta, M Encinas, E Urriolabeitia, P Martin-Duque, JL Hueso, J Santamaria – (2021)
(DOI: 10.26434/chemrxiv-2021-mgx03)
L Kuett, R Catena, A Özcan, A Plüss, HR Ali, MA Sa’d, S Alon, S Aparicio, G Battistoni, S Balasubramanian, R Becker, B Bodenmiller, ES Boyden, D Bressan, A Bruna, M Burger, C Caldas, M Callari, IG Cannell, H Casbolt, N Chornay, Y Cui, A Dariush, K Dinh, A Emenari, Y Eyal-Lubling, J Fan, A Fatemi, E Fisher, EA González-Solares, C González-Fernández, D Goodwin, W Greenwood, F Grimaldi, GJ Hannon, S Harris, C Jauset, JA Joyce, ED Karagiannis, T Kovačević, R Kunes, AK Yoldaş, D Lai, E Laks, H Lee, M Lee, G Lerda, Y Li, A McPherson, N Millar, CM Mulvey, I Nugent, CH O’Flanagan, M Paez-Ribes, I Pearsall, F Qosaj, AJ Roth, OM Rueda, T Ruiz, K Sawicka, LA Sepúlveda, SP Shah, A Shea, A Sinha, A Smith, S Tavaré, S Tietscher, I Vázquez-García, SL Vogl, NA Walton, AT Wassie, SS Watson, J Weselak, SA Wild, E Williams, J Windhager, C Xia, P Zheng, X Zhuang, P Schraml, H Moch, N de Souza, B Bodenmiller – Nature Cancer (2021)
3,
122
(DOI: 10.1038/s43018-021-00301-w)
F Gorka, CM Pearson, E Bulovaite, YP Zhang, A Handa, SGN Grant, TN Snaddon, LM Needham, SF Lee – The journal of physical chemistry. B (2021)
125,
13710
(DOI: 10.1021/acs.jpcb.1c07762)

TAS Doherty, S Nagane, DJ Kubicki, Y-K Jung, DN Johnstone, AN Iqbal, D Guo, K Frohna, M Danaie, EM Tennyson, S Macpherson, A Abfalterer, M Anaya, Y-H Chiang, P Crout, FS Ruggeri, S Collins, CP Grey, A Walsh, PA Midgley, SD Stranks – Science (2021)
374,
1598
(DOI: 10.1126/science.abl4890)
Y Zhang, P Dydio – Science (New York, N.Y.) (2021)
374,
1558
(DOI: 10.1126/science.abm8321)
AM Belenguer, AAL Michalchuk, GI Lampronti, JKM Sanders – ChemSusChem (2021)
15,
e202102416
(DOI: 10.1002/cssc.202102416)
D Steadman, BN Atkinson, Y Zhao, NJ Willis, S Frew, A Monaghan, C Patel, E Armstrong, K Costelloe, L Magno, M Bictash, EY Jones, PV Fish, F Svensson – Journal of Medicinal Chemistry (2021)
65,
562
(DOI: 10.1021/acs.jmedchem.1c01735)

C Grey, EW Zhao, EJK Shellard, PAA Klusener – Chem Commun (Camb) (2021)
58,
1342
(DOI: 10.1039/d1cc01895g)

M Sprik – J Chem Phys (2021)
155,
244701
(DOI: 10.1063/5.0073316)
M-A Trapotsi, L Hosseini-Gerami, A Bender – Rsc Chemical Biology (2021)
3,
170
(DOI: 10.1039/d1cb00069a)

J Gorman, SRE Orsborne, A Sridhar, R Pandya, P Budden, A Ohmann, NA Panjwani, Y Liu, JL Greenfield, S Dowland, V Gray, STJ Ryan, S De Ornellas, AH El-Sagheer, T Brown, JR Nitschke, J Behrends, UF Keyser, A Rao, R Collepardo-Guevara, E Stulz, RH Friend, F Auras – Journal of the American Chemical Society (2021)
144,
368
(DOI: 10.1021/jacs.1c10241)
DR Whiten, D Cox, CM Sue – Essays in biochemistry (2021)
65,
913
(DOI: 10.1042/ebc20210036)
- <
- 171 of 1491