Uploading Images
Members of the Department can attach an image to a publication by clicking on the title of the publication in the listing below. Please note: all images attached to a publication will be visible on Department websites (including some research group sites, and the Department website)
Tips on using this search form
- All search terms are case-insensitive
- If you specify more than one search option (e.g. you search for both "Authors" and "Paper title") then the publications returned will be those that match all of your search terms
- To reset the search form, click here
- Currently displaying 3281 - 3300 of 29819 publications
P Müller, AD Clayton, J Manson, S Riley, OS May, N Govan, S Notman, SV Ley, TW Chamberlain, RA Bourne – Reaction Chemistry & Engineering (2022)
7,
987
(DOI: 10.1039/d1re00549a)

M Acebrón-García-de-Eulate, J Mayol-Llinàs, MTO Holland, SY Kim, KP Brown, C Marchetti, J Hess, O Di Pietro, V Mendes, C Abell, RA Floto, AG Coyne, TL Blundell – Journal of medicinal chemistry (2022)
65,
2149
(DOI: 10.1021/acs.jmedchem.1c01684)
I Chakraborty, DJG Pearce, RW Verweij, SC Matysik, L Giomi, DJ Kraft – ACS Nano (2022)
16,
2471
(DOI: 10.1021/acsnano.1c09088)

S Garain, S Sarkar, BC Garain, SK Pati, SJ George – Angewandte Chemie (2022)
134,
e202115773
(DOI: 10.1002/ange.202115773)
S Garain, S Sarkar, B Chandra Garain, SK Pati, SJ George – Angewandte Chemie (International ed. in English) (2022)
61,
e202115773
(DOI: 10.1002/anie.202115773)
S Osipenko, A Zherebker, L Rumiantseva, O Kovaleva, EN Nikolaev, Y Kostyukevich – Journal of The American Society for Mass Spectrometry (2022)
33,
390
(DOI: 10.1021/jasms.1c00383)
EL Lucas, NYS Lam, Z Zhuang, HSS Chan, DA Strassfeld, J-Q Yu – Accounts of Chemical Research (2022)
55,
537
(DOI: 10.1021/acs.accounts.1c00672)

MP Niroomand, CT Cafolla, JWR Morgan, DJ Wales – Machine Learning Science and Technology (2022)
3,
015019
(DOI: 10.1088/2632-2153/ac49a9)
DR Peters, OAM Popoola, RL Jones, NA Martin, J Mills, ER Fonseca, A Stidworthy, E Forsyth, D Carruthers, M Dupuy-Todd, F Douglas, K Moore, RU Shah, LE Padilla, RA Alvarez – Atmospheric Measurement Techniques (2022)
15,
321
(DOI: 10.5194/amt-15-321-2022)

VM Badiani, SJ Cobb, A Wagner, AR Oliveira, S Zacarias, IAC Pereira, E Reisner – ACS Catalysis (2022)
12,
1886
(DOI: 10.1021/acscatal.1c04317)
H Wang, K-F Xue, Y Yang, H Hu, J-F Xu, X Zhang – J Am Chem Soc (2022)
144,
2360
(DOI: 10.1021/jacs.1c13067)

A Guha, N Sandström, VP Ostanin, D Klenerman, SK Ghosh – Sensors and Actuators B Chemical (2022)
358,
131442
(DOI: 10.1016/j.snb.2022.131442)
V Sabatino, VB Unnikrishnan, GJL Bernardes – Chem Catalysis (2022)
2,
39
(DOI: 10.1016/j.checat.2021.12.007)
E Edwardes Moore, S Cobb, AM Coito, AR Oliveira, I Pereira, E Reisner – Proceedings of the National Academy of Sciences of USA (2022)
19,
e2114097119
(DOI: 10.33774/chemrxiv-2021-vnk07)
E Edwardes Moore, SJ Cobb, AM Coito, AR Oliveira, IAC Pereira, E Reisner – Proceedings of the National Academy of Sciences (2022)
119,
e2114097119
(DOI: 10.1073/pnas.2114097119)

R Horne, A Possenti, S Chia, ZF Brotzakis, R Staats, M Nowinska, M Vendruscolo – (2022)
(DOI: 10.21203/rs.3.rs-1236129/v1)
W Ko, JH Kim, GH Yim, SC Lee, S Kim, M Kwak, H Choi, J Kim, WH Antink, J Kim, CW Lee, J Bok, Y Jung, E Lee, K Lee, S Cho, H Kim, YG Kim, B Lee, T Hyeon, D Yoo – ChemCatChem (2022)
14,
e202101760
(DOI: 10.1002/cctc.202101760)
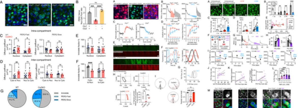
NJ Smyllie, J Bagnall, AA Koch, D Niranjan, L Polidarova, JE Chesham, JW Chin, CL Partch, ASI Loudon, MH Hastings – Proc Natl Acad Sci U S A (2022)
119,
e2113845119
(DOI: 10.1073/pnas.2113845119)

Dynamic Optimization of Guest Binding in a Library of Diastereomeric Heteroleptic Coordination Cages
T Ronson, J Nitschke, J Carpenter – Chem (2022)
8,
557(DOI: 10.1016/j.chempr.2021.12.017)
F Ströhl, E Bruggeman, CJ Rowlands, DL Wolfson, BS Ahluwalia – Microscopy research and technique (2022)
85,
2016
(DOI: 10.1002/jemt.24060)
- <
- 165 of 1491