Uploading Images
Members of the Department can attach an image to a publication by clicking on the title of the publication in the listing below. Please note: all images attached to a publication will be visible on Department websites (including some research group sites, and the Department website)
Tips on using this search form
- All search terms are case-insensitive
- If you specify more than one search option (e.g. you search for both "Authors" and "Paper title") then the publications returned will be those that match all of your search terms
- To reset the search form, click here
- Currently displaying 2361 - 2380 of 29790 publications
NA Erkamp, M Farag, D Qian, T Sneideris, TJ Welsh, H Ausserwöger, DA Weitz, RV Pappu, TPJ Knowles – (2023)
(DOI: 10.1101/2023.01.12.523837)
DD Sahtoe, EA Andrzejewska, HL Han, E Rennella, MM Schneider, G Meisl, M Ahlrichs, J Decarreau, H Nguyen, A Kang, P Levine, M Lamb, X Li, AK Bera, LE Kay, TPJ Knowles, D Baker – (2023)
(DOI: 10.1101/2023.01.13.523785)
AM Miller, S Chia, Z Toprakcioglo, T Hakala, R Schmid, Y Feng, T Kartanas, A Kamada, M Vendruscolo, FS Ruggeri, T Knowles – Sci Adv (2023)
9,
eabq3151
(DOI: 10.1126/sciadv.abq3151)
Y Liu, S Webb, P Moreno-García, A Kulkarni, P Maroni, P Broekmann, RD Milton – JACS Au (2023)
3,
124
(DOI: 10.1021/jacsau.2c00551)
B Li, A Bunescu, MJ Gaunt – Chem (2023)
9,
216
(DOI: 10.1016/j.chempr.2022.10.010)

HL Svilenov, P Arosio, T Menzen, P Tessier, P Sormanni – MAbs (2023)
15,
2164459
M Yang, J Yu, A Zimina, BB Sarma, L Pandit, J Grunwaldt, L Zhang, H Xu, J Sun – Angewandte Chemie (2023)
135,
e202216803
(DOI: 10.1002/ange.202216803)
M Yang, J Yu, A Zimina, BB Sarma, L Pandit, J-D Grunwaldt, L Zhang, H Xu, J Sun – Angewandte Chemie International Edition (2023)
62,
e202216803
(DOI: 10.1002/anie.202216803)
A Liu, S Seal, H Yang, A Bender – SLAS Discov (2023)
28,
53
(DOI: 10.1016/j.slasd.2022.12.003)

AT Bui, FL Thiemann, A Michaelides, SJ Cox – Nano Lett (2023)
23,
580
(DOI: 10.1021/acs.nanolett.2c04187)

S Bhattacharjee, M Rahaman, V Andrei, M Miller, S Rodríguez-Jiménez, E Lam, C Pornrungroj, E Reisner – Nature Synthesis (2023)
2,
182
(DOI: 10.1038/s44160-022-00196-0)
J Mason, RL Jack, M Bruna – Journal of Statistical Physics (2023)
190,
47
(DOI: 10.1007/s10955-022-03036-9)
N Lee, AJW Thom – (2023)
PY Chew, JA Joseph, R Collepardo-Guevara, A Reinhardt – Chem Sci (2023)
14,
2022.04.22.489187
(DOI: 10.1039/d2sc05873a)

PP Mazzeo, GI Lampronti, AAL Michalchuk, AM Belenguer, A Bacchi, F Emmerling – Faraday Discussions (2023)
241,
289
(DOI: 10.1039/d2fd00104g)

A Angerhofer, M Baláž, V Balema, AM Belenguer, RG Blair, E Boldyreva, C Bolm, L Borchardt, AB Braunschweig, DL Browne, S Craig, L El Wenni, F Emmerling, M Ferguson, C Fiore, T Friščić, K Fukushima, F García, L Gonnet, S Grätz, RA Hernandez R, H Ito, SL James, D Karabiyikli, JG Kim, K Kubota, F Lamaty, GI Lampronti, J Leitch, S Lukin, J Mack, L Maini, S Mohamed, A Moores, K Nagapudi, F Puccetti, M Tian, Q Yu – Faraday Discuss (2023)
241,
150
(DOI: 10.1039/d2fd90081e)

S Agrawal – (2023)
(DOI: 10.17863/CAM.93211)
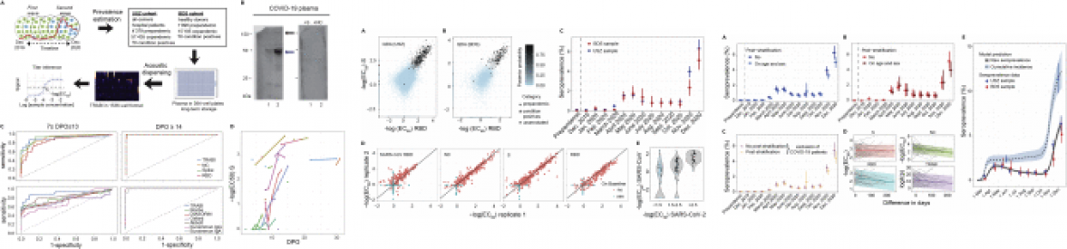
M Emmenegger, E De Cecco, D Lamparter, RPB Jacquat, J Riou, D Menges, T Ballouz, D Ebner, MM Schneider, IC Morales, B Doğançay, J Guo, A Wiedmer, J Domange, M Imeri, R Moos, C Zografou, L Batkitar, L Madrigal, D Schneider, C Trevisan, A Gonzalez-Guerra, A Carrella, IL Dubach, CK Xu, G Meisl, V Kosmoliaptsis, T Malinauskas, N Burgess-Brown, R Owens, S Hatch, J Mongkolsapaya, GR Screaton, K Schubert, JD Huck, F Liu, F Pojer, K Lau, D Hacker, E Probst-Müller, C Cervia, J Nilsson, O Boyman, L Saleh, K Spanaus, A von Eckardstein, DJ Schaer, N Ban, C-J Tsai, J Marino, GFX Schertler, N Ebert, V Thiel, J Gottschalk, BM Frey, RR Reimann, S Hornemann, AM Ring, TPJ Knowles, MA Puhan, CL Althaus, I Xenarios, DI Stuart, A Aguzzi – Iscience (2023)
26,
105928
(DOI: 10.1016/j.isci.2023.105928)

Q Tian, J Zhang, J Yan, S Zhang, Z Yu – ACS Applied Polymer Materials (2023)
5,
1747
(DOI: 10.1021/acsapm.2c01868)
MC Storer – (2023)
(DOI: 10.17863/CAM.96051)
- <
- 119 of 1490